Menu
×
   ❮     
HTML CSS JAVASCRIPT SQL PYTHON JAVA PHP HOW TO W3.CSS C C++ C# BOOTSTRAP REACT MYSQL JQUERY EXCEL XML DJANGO NUMPY PANDAS NODEJS DSA TYPESCRIPT ANGULAR ANGULARJS GIT POSTGRESQL MONGODB ASP AI R GO KOTLIN SWIFT SASS VUE GEN AI SCIPY AWS CYBERSECURITY DATA SCIENCE INTRO TO PROGRAMMING INTRO TO HTML & CSS BASH RUST

Data Science - Linear Regression


We are missing one important variable that affects Calorie_Burnage, which is the Duration of the training session.

Duration in combination with Average_Pulse will together explain Calorie_Burnage more precisely.


Linear Regression

The term regression is used when you try to find the relationship between variables.

In Machine Learning and in statistical modeling, that relationship is used to predict the outcome of events.

In this module, we will cover the following questions:

  • Can we conclude that Average_Pulse and Duration are related to Calorie_Burnage?
  • Can we use Average_Pulse and Duration to predict Calorie_Burnage?

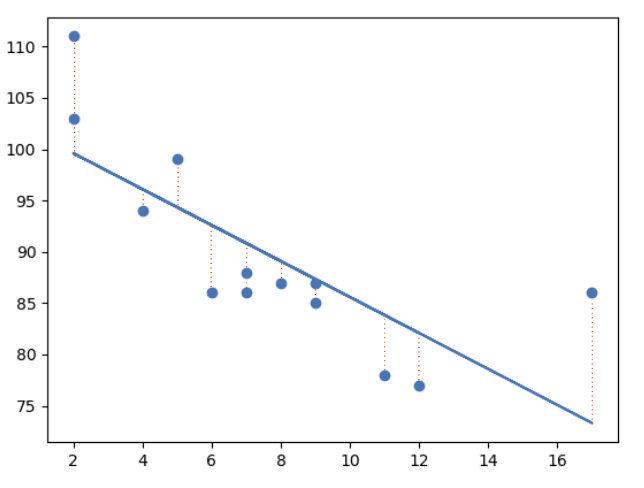
Least Square Method

Linear regression uses the least square method.

The concept is to draw a line through all the plotted data points. The line is positioned in a way that it minimizes the distance to all of the data points.

The distance is called "residuals" or "errors".

The red dashed lines represents the distance from the data points to the drawn mathematical function.

Linear Regression - Least Square

Linear Regression Using One Explanatory Variable

In this example, we will try to predict Calorie_Burnage with Average_Pulse using Linear Regression:

Example

import pandas as pd
import matplotlib.pyplot as plt
from scipy import stats

full_health_data = pd.read_csv("data.csv", header=0, sep=",")

x = full_health_data["Average_Pulse"]
y = full_health_data ["Calorie_Burnage"]

slope, intercept, r, p, std_err = stats.linregress(x, y)

def myfunc(x):
 return slope * x + intercept

mymodel = list(map(myfunc, x))

plt.scatter(x, y)
plt.plot(x, slope * x + intercept)
plt.ylim(ymin=0, ymax=2000)
plt.xlim(xmin=0, xmax=200)
plt.xlabel("Average_Pulse")
plt.ylabel ("Calorie_Burnage")
plt.show()
Try it Yourself »

Example Explained:

  • Import the modules you need: Pandas, matplotlib and Scipy
  • Isolate Average_Pulse as x. Isolate Calorie_burnage as y
  • Get important key values with: slope, intercept, r, p, std_err = stats.linregress(x, y)
  • Create a function that uses the slope and intercept values to return a new value. This new value represents where on the y-axis the corresponding x value will be placed
  • Run each value of the x array through the function. This will result in a new array with new values for the y-axis: mymodel = list(map(myfunc, x))
  • Draw the original scatter plot: plt.scatter(x, y)
  • Draw the line of linear regression: plt.plot(x, mymodel)
  • Define maximum and minimum values of the axis
  • Label the axis: "Average_Pulse" and "Calorie_Burnage"

Output:

Linear Regression - One variable - Least Square

Do you think that the line is able to predict Calorie_Burnage precisely?

We will show that the variable Average_Pulse alone is not enough to make precise prediction of Calorie_Burnage.


×

Contact Sales

If you want to use W3Schools services as an educational institution, team or enterprise, send us an e-mail:
sales@w3schools.com

Report Error

If you want to report an error, or if you want to make a suggestion, send us an e-mail:
help@w3schools.com

W3Schools is optimized for learning and training. Examples might be simplified to improve reading and learning. Tutorials, references, and examples are constantly reviewed to avoid errors, but we cannot warrant full correctness of all content. While using W3Schools, you agree to have read and accepted our terms of use, cookies and privacy policy.

Copyright 1999-2026 by Refsnes Data. All Rights Reserved. W3Schools is Powered by W3.CSS.

-->